伟德国际1946学生作品荣获第六届中国青年创新创业大赛优秀奖和最具品牌影响力项目
10月31日到11月5日,以“青春建功新时代 创业追梦新征程”为主题的“航天科工杯”第六届“创青春”中国青年创新创业大赛暨2019中国青年创新创业交流会在山东青岛举行。大赛由共青团中央、中央网信办、工业和信息化部、人力资源社会保障部、农业农村部、商业部、国务院扶贫办、山东省人民政府、浙江省人民政府联合主办,共有来自全国30多个省区市的310个项目参赛,参赛项目涉及大数据、人工智能、高效农业、先进制造、生物医药等多个领域,并分“商工组”“农村农业组”和“互联网组”三个项目组进行比赛。

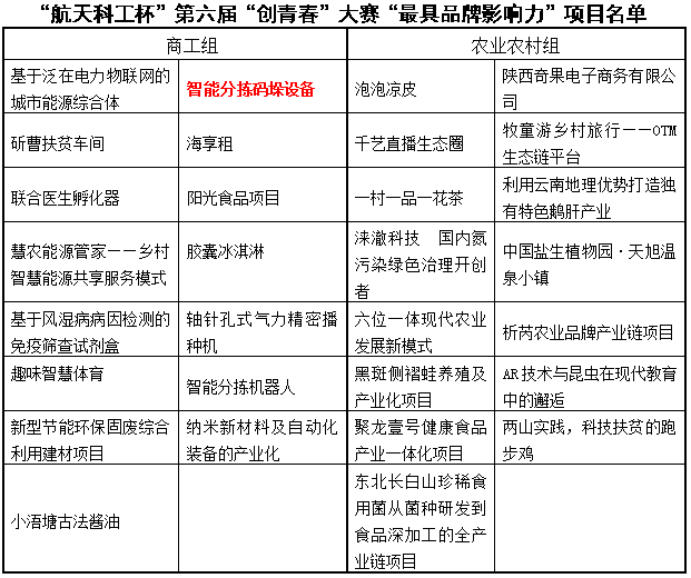
伟德国际1946曹川川老师指导的,由2018级机器人工程一本班郑家艳、吕一浩和2018级商务英语2班文东敏等学生运营的重庆志飞智能科技有限公司研发的“智能分拣码垛设备”荣获“商工类成长组优秀奖”和“最具品牌影响力”项目。本次大赛“最具品牌影响力”项目共评选30个,其中商工组项目15个,农业农村组项目15个。

伟德国际1946学生创业公司研发的产品能够在全国青年创新创业大赛荣获优秀奖和最具品牌影响力项目,说明该产品具有较高的技术创新性和较强的实用性,学生的专业实践动手能力达到了较高的水平,学校的教学改革和人才培养质量得到了进一步的持续提升。(拟稿:曹川川;审核:曹勇)
