伟德国际(bevictor)官方网站-源自英国始于1946
学校主页
学院主页
English
切换导航
智能制造工程学院/汽车工程学院
学校主页
学院概况
学科科研
师资队伍
本科教育
研究生教育
党建工作
团学工作
校友之家
招生就业
联系我们
学院概况
学院简介
院长寄语
历任领导
现任领导
组织机构
院训院徽
师资队伍
省部级以上人才
教授副教授
外聘专家
博士风采
讲师
管理人员
离退休人员
本科教育
专业设置
培养方案
实训中心
实践基地
教学研究
教学成果
特色培养
研究生教育
学位点简介
培养方案
导师队伍
联培基地
学科科研
重点学科
科研平台
学科团队
管理制度
科研项目
科研成果
招生就业
本科招生
研究生招生
就业指导
校园招聘
创新创业
Bevictor伟德
组织建设
理论学习
文书范式
教工之家
关工委
团学工作
共青团
学生会
学生社团
学生科研
文化品牌
校友之家
校友分会
校友活动
校友风采
校友影集
联系我们
招生就业
栏目导航
+
本科招生
研究生招生
就业指导
校园招聘
创新创业
本科招生
研究生招生
就业指导
校园招聘
创新创业
快速导航
友情链接
行业动态
媒体视点
机电工程实训中心
机电创客
下载中心
当前位置:
首页
> 研究生招生
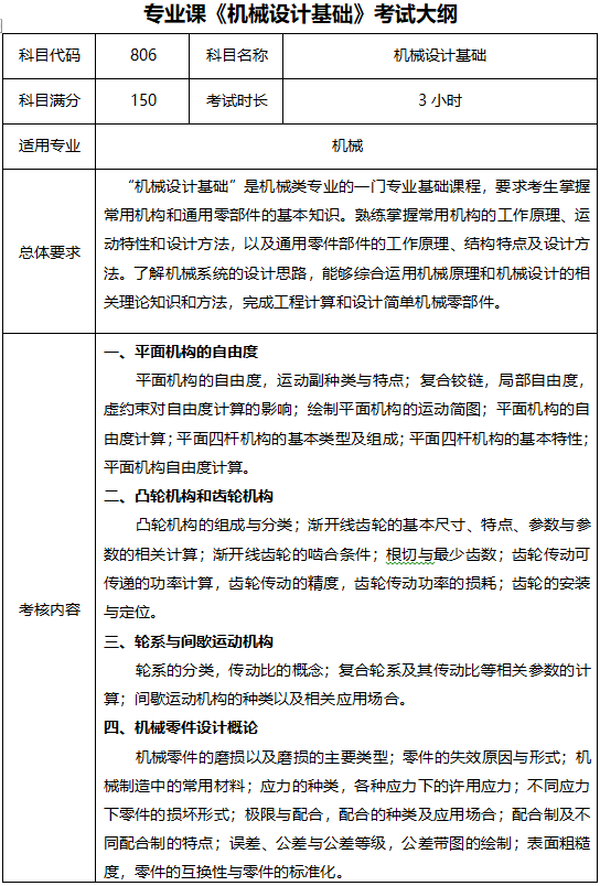
专业课《机械设计基础》考试大纲
浏览次数:次
发布时间:2022-09-15 15:40
Copyright © Chongqing University Of Arts And Sciences All Rights Reserved | 渝ICP备05001037号 | 技术支持:现代教育技术中心